Skip to content

Outreach

Geographical Outreach

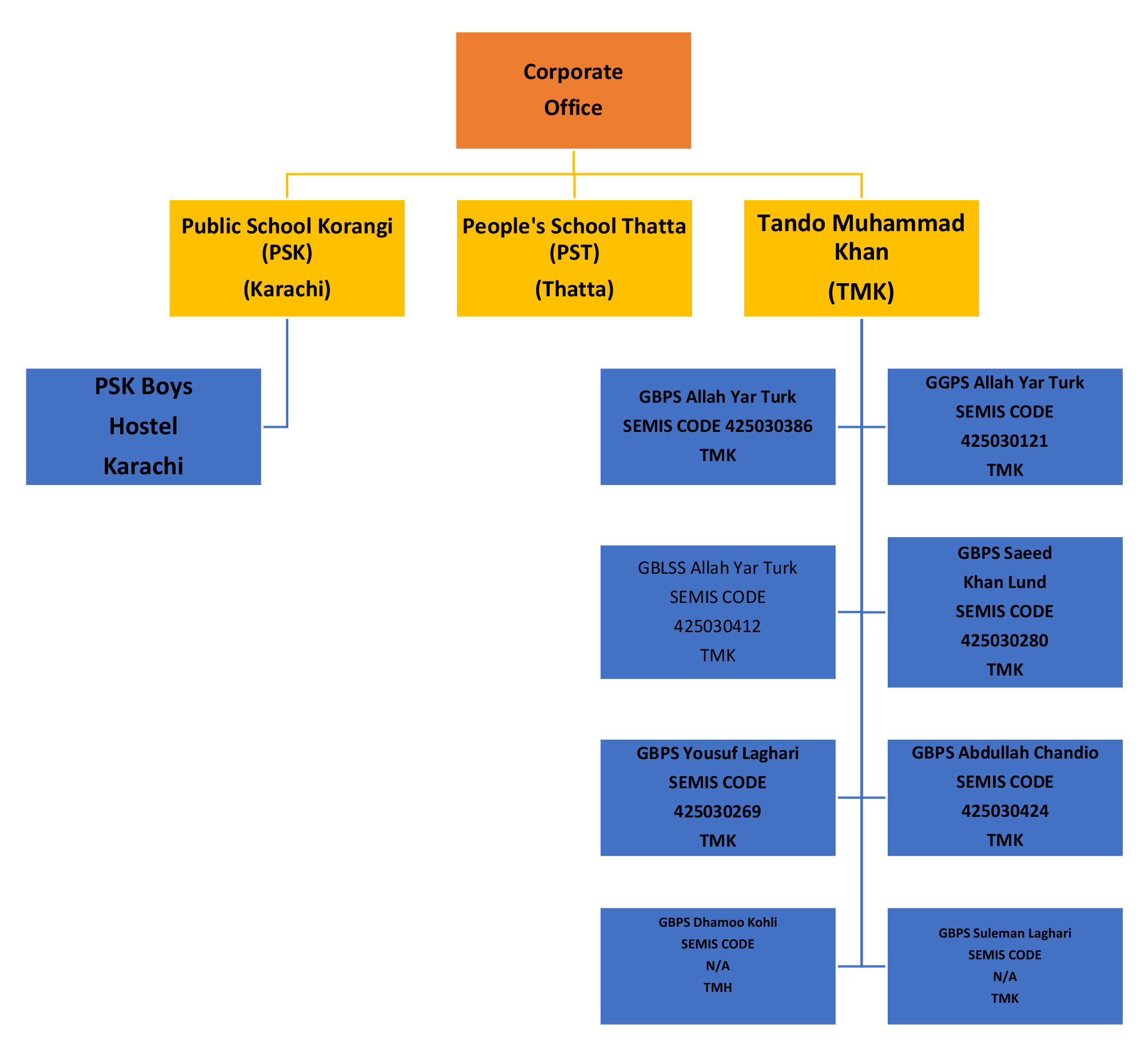
Sindh School System Welfare Foundation (SSSWF) is operating Schools in Karachi, Thatta and Tando Muhammad Khan and these schools are catering the needs of the students. The inhabitants around the area are mostly from the lower middle class and this is precisely the reason for the existence of School. Providing quality education to over 2,000 students who belong to lower middle class families, SSSWF is fulfilling its commitment to increase the literacy rate by providing the facility to those who previously had no or poor access to good quality education.

SSSWF is catering the needs of the community and is focusing to increase its operations for imparting education

 

Sindh School System - Geographical map

Sindh School System Welfare Foundation Geographical Outreach

Sindh School System - Geographical outreach